Cell Network LTE Modem Interface Board (JI NET Innovations)

LTE diagram
LTE diagram

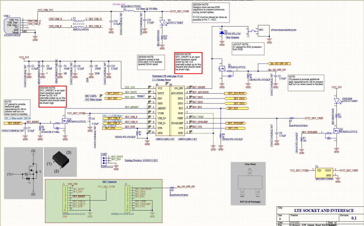
The LTE modem interface board is designed to relay LTE commands and data over USB or UART connection
When an LTE cell modem is connected to a computer via USB or to a microcontroller/microprocessor through a UART communication port, it establishes a communication channel for transferring data between the modem and an electronic device. This data may include LTE commands sent from the device to the modem, such as requests for network information or specific actions, as well as LTE payloads, which consist of the actual data packets transmitted or received over the cellular network. The USB connection offers a reliable and efficient method for the computer to interact with the LTE device and manage its cellular connectivity.


The LTE modem interface board is designed to seamlessly integrate LTE capabilities into existing microprocessor designs. It incorporates the necessary hardware components to enable the microprocessor to connect to a cellular network and transmit or receive data using LTE technology. By leveraging existing microprocessor infrastructure, our solution offers a cost-effective and efficient way to add LTE connectivity to various applications. The board dimensions are 3.8 x 1.535 inches.

The board is designed to work with Airgain (NimbeLink) cellular embedded modems. We can customize this design to suit any existing product.
NimbeLink Cellular Embedded Modems are engineered to deliver reliable, efficient cellular connectivity for a wide range of IoT applications. These modems are compact and easy to integrate into various devices, making them ideal for products requiring remote monitoring, control, or data transmission.
We recommend the 2JP0524P Antenna for the LTE modem, although any other high-performance 4G LTE/3G/2G antenna will also work.

Key benefits of using NimbeLink modems include:

  • Compact size: Perfect for space-constrained devices.
  • Low power consumption: Ideal for battery-powered applications.
  • Global compatibility: Supports various cellular networks worldwide.
  • Robust performance: Ensures reliable connectivity in challenging environments.
  • Easy integration: Simple to integrate into existing designs.

Board customization offers flexibility in adapting the design to specific product requirements. This can involve:

  • Choosing the appropriate modem: Selecting a modem based on factors such as network compatibility, data throughput, and power consumption.
  • Designing the board layout: Ensuring optimal placement of components for efficient signal routing and heat dissipation.
  • Integrating additional features: Adding features like GPS, sensors, or specific interfaces to meet the product's needs.
  • Customizing firmware: Tailoring the modem's software to specific applications or protocols.

By customizing the board design, you can create a solution that is tailored to your exact requirements, ensuring optimal performance and functionality. This can help you differentiate your product in the market and achieve your business goals.

The Interface board as delivered.

LTE diagram

The Interface board with LTE module installed. An LTE module can be purchased at Airgain.
Install the LTE module as shown in the picture below. Line up your Skywire's cellular U.FL connector(s) toward the edge of the board, as shown in the image below. Depending on the type of Skywire Modem you have there may be one, two, or three U.FL connections. To avoid damage to the U.FL connector and maximize connector life, a U.FL removal tool should be used when attaching/removing the U.FL connector. Always insert and remove the U.FL connector with a force perpendicular to the board. If your Skywire is using GPS, attach the GPS antenna to the bottom of the Skywire connector X3.
Attach the U.FL cable to the top U.FL connector X1 on the Skywire. If you are using a Skywire with the cellular diversity antenna option attach a second antenna to connector X2.

LTE diagram

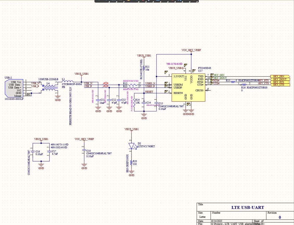
The board is featuring a USB and UART communication lines.

  • USB Interface: Enables easy connection to devices for LTE data and commands transfer.
  • USB-2 Interface: Is the USB-To-UART converter. This is the primary USB communication line.
  • UART Interface: Do not plug in USB-2 cable if UART is used for data communication, since USB-2 and UART share the same serial communication line

Connect your device to the modem UART or USB-2 port and send AT commands directly to the modem through PC terminal applications.
To connect the board to a processor or development kit, a 20-pin header breaks out the necessary signals for easy connection to any device. The LTE modem/board supports I/O levels from 1.65-5.5V.

Plug in 12V Power Supply to connector PWR1.
Plug USB cable into connector USB-2 and PC.

Power On the Modem: Press and hold button SW1 to power on the modem. Please see the table below for the length of time needed to hold down button SW1 for your particular modem.

Device Power ON Table
Device Hold Time (th) Wait Time (tw) ON/SLEEP LED Activity
NL-SW-1xRTT-A 1 second < th < 2 seconds tw > 10 seconds Blink once
NL-SW-1xRTT-S 1 second < th < 2 seconds tw > 10 seconds Blink once
NL-SW-1xRTT-V 1 second < th < 2 seconds tw > 10 seconds Blink once
NL-SW-GPRS th > 5 seconds tw > 10 seconds Blink once
NL-SW-EVDO-A 1 second < th < 2 seconds tw > 10 seconds Blink twice
NL-SW-EVDO-V 1 second < th < 2 seconds tw > 10 seconds Blink twice
NL-SW-HSPA th > 5 seconds tw > 2 seconds Solid on
NL-SW-HSPA-B th > 5 seconds tw > 2 seconds Solid on
NL-SW-LTE-TSVG 1 second < th < 2 seconds tw > 15 seconds No activity
NL-SW-LTE-TNAG 1 second < th < 2 seconds tw > 15 seconds No activity
NL-SW-LTE-TEUG 1 second < th < 2 seconds tw > 15 seconds No activity
NL-SW-LTE-GELS3 1 second < th < 2 seconds tw > 30 seconds Solid on
NL-SW-LTE-WM14 n/a (Done in Section 2.5) tw > 30 seconds Solid on
NL-SW-LTE-QBG96 th > 1 second tw > 4 seconds Solid on


Install FTDI driver (Windows):

  • Download and unzip the required driver from FTDI.
  • Navigate to the device manager. Start>Control Panel>Hardware and Sound>Device Manager
  • In the Device list, scroll down to the Other devices section and locate your device.
USB Driver
  • Right click on the device and choose Properties.
  • From the properties menu click Update Driver.
FTDI
  • Select the Search my computer option and select the driver folder you downloaded in step 1.
  • Download and install a serial terminal program like Tera Term or any other

We're currently developing an open-source Python user interface to communicate with an LTE modem via the USB-2 connector. The code will be accessible on GitHub.

FTDI
FTDI

Test Serial Communication:
In the terminal program, type the command: AT followed by the Enter key, and the terminal should respond with: OK
Note: For the NL-SW-LTE-WM14, you will not see the characters you have typed until hitting the enter key.
You may need to turn echo on in order to see what you are typing. If you type the command: AT and don't see it being typed on your screen, hit the Enter key, and type the following command: ATE1 followed by the Enter key, and the terminal program should respond with: OK
Type the following command: AT to verify you can see the command you are typing. After pressing the Enter key, the terminal program will respond with: OK.
Note: The modem will output "ERROR" when a command is entered incorrectly. To enable verbose error mode to see what error is occuring issue AT+CMEE=2 to the modem.
Test Signal Strength:
For Non-LTE Modems - In the terminal program, type the command: AT+CSQ followed by the Enter key, and the terminal should respond with: +CSQ: xx,yy
where xx is the signal strength of the antenna, and yy is the bit error rate in percent. Typical values are as follows:

Device Signal Quality
Values of xx Relative Signal Strength Signal Quality dBm Range
0 - 9 Poor ≤ -95 dBm
10 - 14 OK -93 dBm to -85 dBm
15 - 19 Good -83 dBm to -75 dBm
20 - 30 Excellent -73 dBm to -53 dBm
31 Excellent ≥ -51 dBm
99 Not known or not detectable N/A


Device Bit Error
Values of yy Bit Error Rate Bit Error Rate Range
0 Less than 0.2%
1 0.2% - 0.4%
2 0.4% - 0.8%
3 0.8% - 1.6%
4 1.6% - 3.2%
5 3.2% - 6.4%
6 6.4% - 12.8%
7 More than 12.8%
99 Not known or not detectable

For LTE Modems
To check the signal strength on an LTE modem the user should refer to the RSRP (Reference Signal Received Power) & RSRQ (Reference Signal Received Quality) values reported by the modem. These signal measurements will more accurately reflect the quality of the cellular link for LTE modems by not only measuring rsrq is the Reference Signal Received Quality (RSRQ) and rsrp is the Reference Signal Received Power (RSRP). Typical values are as follows:

Values of RSRQ Reference Signal Received Quality Range
0 ≤ -19.5 dB
1 -19.5 dB to -19 dB
2 -19 dB to -18.5 dB
... ...
32 -4 dB to -3.5 dB
33 -3.5 dB to -3 dB
34 ≥ -3 dB
255 Not known or detectable

Values of RSRP Reference Signal Received Power Range
0 ≤ -140 dBm
1-94 -140 dBm to -45 dBm (incrementing by 1 dBm)
95 -46 dBm to -45 dBm
96 -45 dBm to -44 dBm
97 ≥ -44 dBm
255 Not known or not detectable

Here are estimated signal qualities based on the above values:

RSRQ Values RSRQ Range RSRP Values RSRP Range Quality
0 ≤ -19.5 dB 0-40 ≤ -100 dBm Marginal
1-9 -19.5 dB to -15 dB 41-50 -100 dBm to -90 dBm Fair
10-19 -15 dB to -10 dB 51-59 -90 dBm to -80 dBm Good
20-34 ≥ -10 dB 60-97 ≥ -80 dBm Excellent
255 Not known or detectable 255 Not known or detectable Unknown

LTE diagram